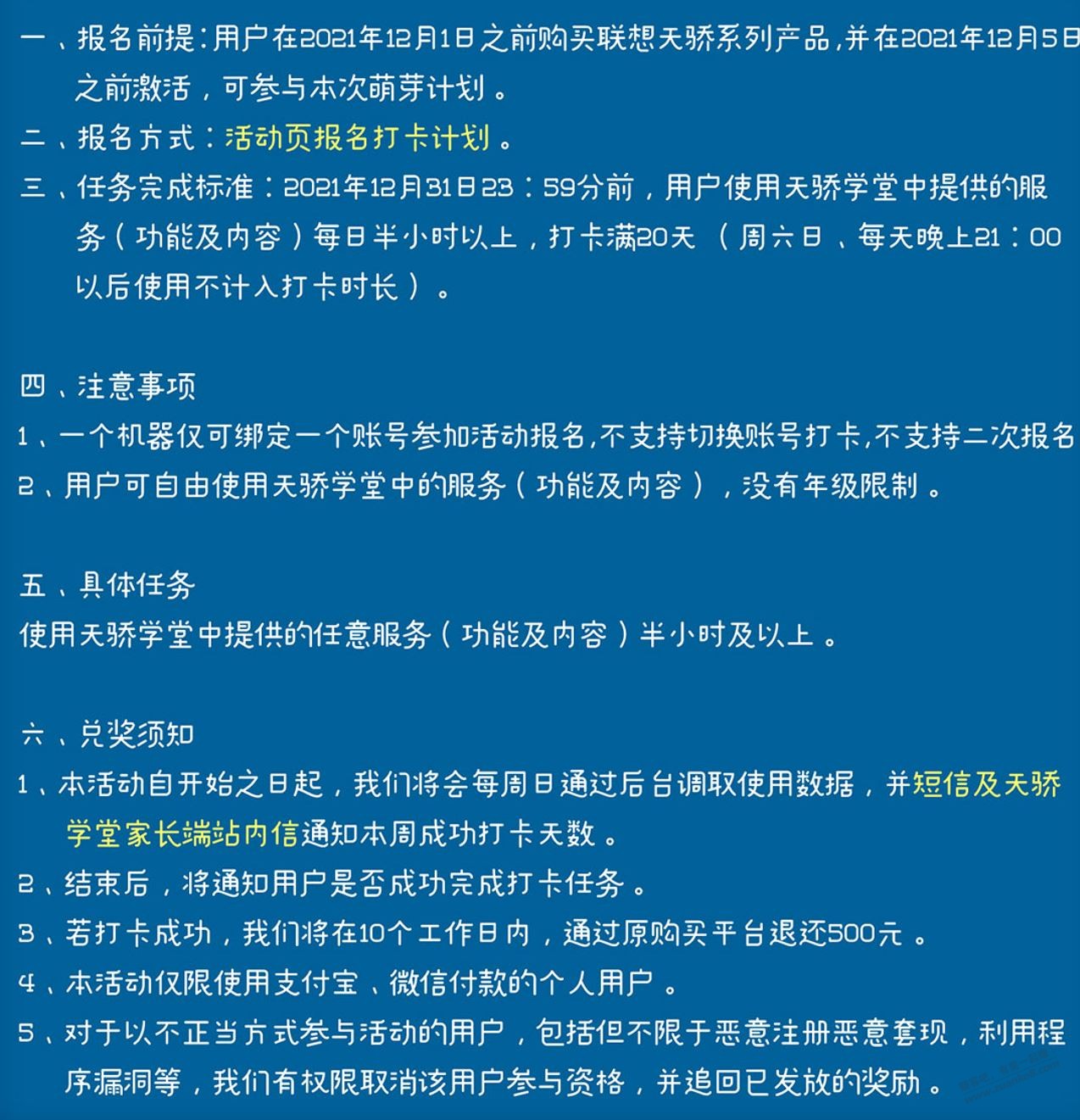
研究了一下,配置和京东1099的小新配置基本一模一样 配置11寸2000*1000护眼LCD屏幕,G90T处理器(这个比小新的662要强)基本大家认识的处理器大概骁龙730水平不如麒麟810 6+128
然后价格1299 打卡 30天内能打卡20天(每天半小时) 返还500人民币,注意是钱 相当于799块! 还送一大堆优惠资料和礼品!(比如100多的智能跳绳)
个人觉得刚需的(家里有孩子的没买ipad或者iPad自己用不给小孩的)或者拿来看电影的,十分不错,不喜勿喷
毕竟大品牌带保修全新
图发给大家


发表评论