网猴线报
一个简单且纯粹的活动线报资源分享网站
网猴线报
首页
工具箱
抖音无水印视频解析
二维码批量生成
新浪短链接生成
短链接还原
狗屁不通文章生成器
登陆
搜索
首页
兔年纪念币
兔年纪念币
刘富棍儿
12-27 21:50
497次浏览
0条评论
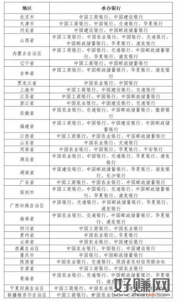
兔年纪念币
开放预约时间:12月27号22:30
提前把SFZ填在备忘录粘贴复制提高速度
一个人可以代提5份(可以把家里的人都约上)
一个人约20枚(就是一卷),不然不能贸易,没人要
兔年纪念币预约链接
①中国工商银行预约入口
http://suo.nz/2Kyaul
②中国农业银行预约入口
http://suo.nz/2ZAAC7
③中国银行预约入口
http://suo.nz/376NGO
④这个建设银行预约入口
http://suo.nz/2wfWxL
⑤中国邮政银行预约入口
http://suo.nz/2DHXtq
⑥华夏银行预约入口
http://suo.nz/2KyasT
收藏的用户(
0
)
X
正在加载信息~
<< · Back Index ·>>
相关线报
1
正宗赣南脐橙净重4.5斤/箱,8.7
2
plus会员领2-2自提券
3
没事的可以去zfb我的快递里的包裹游历,点一点换通用红包
4
联通反馈迅雷月卡
5
抽实物+风干烤脖
6
京东支付 每日可领随机至高8元随机支付立减券
7
屈臣氏身体乳250ml💰12.9
8
京东外卖新的4-3叠加
9
红包雨,福利活动下拉,下面6个主播直播间才有半点提前蹲
全部评论:
0
条
发表评论
请先
登录
后再评论
返回顶部
发表评论