网猴线报
一个简单且纯粹的活动线报资源分享网站
网猴线报
首页
工具箱
抖音无水印视频解析
二维码批量生成
短链接还原
狗屁不通文章生成器
神价白菜
登陆
搜索
首页
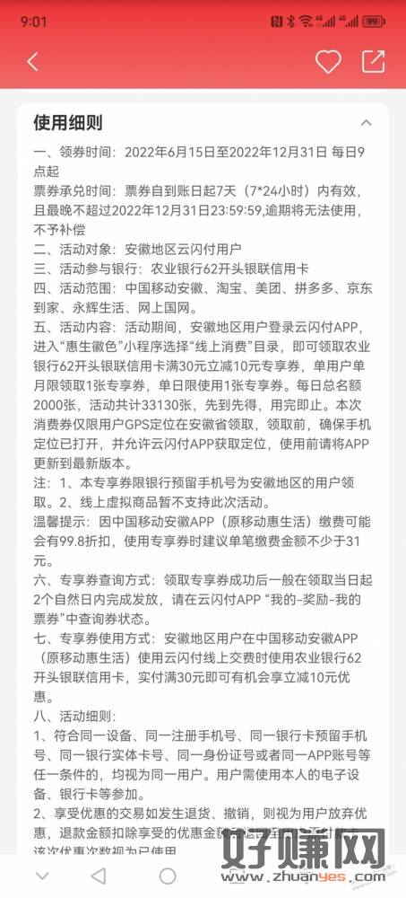
安徽云闪付农行xyk 30-10
安徽云闪付农行xyk 30-10
刘富棍儿
12-29 21:07
453次浏览
0条评论
收藏的用户(
0
)
X
正在加载信息~
<< · Back Index ·>>
相关线报
1
工.行 湘约有礼领1立减 ,如光了就忽略
2
芭芭农场反馈哈 这期66反馈很多
3
zfb搜:碰友节
4
微bo搜:萧蔷 ,直接弹小包
5
哈哈带着满血回归 稳不稳 ,全部稳稳7秒前给答案
6
每日领京豆:4月27日 京东关注店铺领京豆
7
zfb双v会员,缴水电费一个g流量可以缴1分钱
8
贵阳工行马上有确幸有货了,1元,五个号领满
9
11点17分 霸王茶姬抢5K个0.01
10
打错字 是雾哈 注意哈 ,限江西 连续三天都有
全部评论:
0
条
发表评论
请先
登录
后再评论
返回顶部
发表评论