网猴线报
一个简单且纯粹的活动线报资源分享网站
网猴线报
首页
工具箱
抖音无水印视频解析
二维码批量生成
短链接还原
狗屁不通文章生成器
神价白菜
登陆
搜索
首页
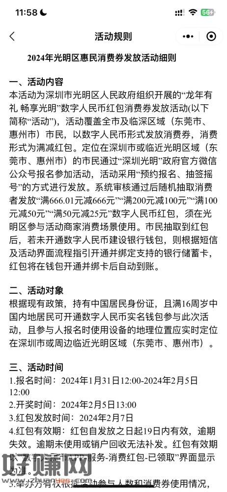
微信 :公众号 深圳光明 回复 消费券
微信 :公众号 深圳光明 回复 消费券
刘富棍儿
01-31 12:14
220次浏览
0条评论
微信 :公众号 深圳光明 回复 消费券
数字人民币报名
有车 需要定位 粗
收藏的用户(
0
)
X
正在加载信息~
<< · Back Index ·>>
相关线报
1
刚才游戏没到账的,复制到微信自己领
2
微信游戏找到这个下拉直接领5级6红包速度
3
有反馈冰淇淋 去选蜜雪开 ,大众点评搜:天天开盲he
4
淘宝HOTONES试吃抽奖 亲测0.01元爆辣薯片
5
京东搜[ 女性专区 ],如第一天有跟签到 今天21天了
6
淘宝搜:HOTONES试吃
7
淘宝搜:淘淘氧棉天山白,淘宝搜:好运领红包
8
⭐芒果云包场 30天内领一次,< 耀眼 >新剧
9
之前玩过的解约重新签,中行广州分行特邀专享进去 ,拉到底下解
10
火箭🚀横幅第一个进去 0.3包
全部评论:
0
条
发表评论
请先
登录
后再评论
返回顶部
发表评论