今晚10点,10点半,预蛇约币蛇钞, 利三润位数起
今晚10点,10点半,预蛇约币蛇钞, 利三润位数起
预到约了 拿到货现联系我回收.今天的蛇年 纪 念 bi 我是建议大家都去预约下,无论自己留或都可以 本次溢价 挺多的哈
今晚10点,10点半,预蛇约币蛇钞, 利三润位数起
今天的蛇年 纪 念 bi 我是建议大家都去预约下,无论自己留或都可以 本次溢价 挺多的哈
蛇币,蛇钞;今晚开始预约!!
蛇币,蛇钞;今晚开始预约!!
分别是今晚22.00跟22.30分
分别是今晚22.00跟22.30分
今年蛇钞热度火爆
不点不亚于去年龙钞

12月23日22点、22点30分各大银行开始预约抢2025年蛇年纪念币、蛇年
预约入口:打开中国农业银行、中国建设银行、中国工商银行、中国银行、邮储银行、华夏银行、浦发银行、交通银行,徽商银行、平安银行、长沙银行等等,各大银行的入口一般都是在APP首页
链接预约的地址
中国工商银行:https://www.icbc.com.cn/ICBC/ICBCCOIN/wapcoinorder.htm
中国农业银行:https://coin.abchina.com/static/mobile/index.html
中国银行:https://cmcoins.boc.cn/BOC15_CoinSeller/welcome.html
中国建设银行:http://m.ccb.com/cn/jnb/mobilev3 ... html?LOGIN_TYPE=SNS
交通银行:https://apply.95559.com.cn/perso ... s/index.html#/order
邮储银行:https://wap.psbc.com/mobilebank/ ... l5&EMPTEMP=TEMP
华夏银行:https://mcm.hxb.com.cn/p/coin/co ... lish_channel_id=006
浦发银行:https://wap.spdb.com.cn/mspmk-cli-coinrsv/CoinHome
苏州银行:https://upbp.startbank.com.cn/rvcc/JNB/index.html#/
微商银行:https://wxyh.hsbank.cc:10443/GAT ... hsbank&type=123
中国人民银行将发行2025蛇年普通纪念币和纪念钞!蛇年纪念钞和蛇年纪念币预约“百问百答”!
预约兑换
安排预约时间:2024年12月23日至12月24日
预约核实:2024年12月27日至12月29日
兑换时间:2025年1月3日至1月9日
发行数量:蛇钞1亿,蛇币缩量至1亿!
预约限额:每个身份证号蛇钞蛇币各可预约20 张/枚
面值:蛇钞20元,蛇币10元
预约方式:等面值预约
一.
预约时间和领取时间是什么时候?
预约时间:2024年12月23日至12月24日
预约核实:2024年12月27日至12月29日
兑换时间:2025年1月3日至1月9日
二.
蛇年币钞几点预约,同步约还是分批约?
蛇币22点开始;蛇钞22点30开始。
预约时需要选择品种,具体的预约时间,要等后续公告。无论是同步约还是分批预约,大家记住,12月23号22点这个时间,蛇年币钞开始预约了。
三.
预约时都需要什么?需要该银行卡号吗?
预约时不需要银行卡,没有银行卡也可以约! 预约时需要提前准备好,身份证号码,姓名,手机号码(可接受验证码)。注意信息千万不要填错!
四.
可以预约多少,可以代领吗?
一个人可以约20枚/张。可以代领5个人,自己一共6个人。即120/枚/张。
五.
一个身份证可以在多个银行预约吗?
一个身份证只能在一家银行预约,千万不要在多家银行重复预约,否则审核会通过不了,严重会被拉进黑名单。
六.
未成年人可以预约吗?
未成年人可以进行预约,兑换时也需携带身份证或户口本即可。
七.
需不需要该银行的银行卡?
不需要。
八.
多身份证预约可以只填一个手机号码吗?
可以。
九.
去银行兑换时需要带什么?
身份证、现金。
注意,必须带现金,银行只收现金。微信支付宝支付不可以。
身份证遗失或者未成年人,可以使用户口簿、临时居民身份证原件办理预约兑换。
十.
兑换时身份证复印件可以吗?户口本可以吗?
身份证复印件不可以。
公告里说:身份证遗失或者未成年人,可以使用户口簿、临时居民身份证原件办理预约兑换。
十一.
预约到了,不去兑换会有什么影响吗?
弃兑,会有影响,不过可以在下一枚纪念币核实期解除黑名单的。
十二.
需要多少本金?
蛇币面值10,20枚本金200元。蛇钞面值20元,20张本金400元。如果都约本金就是200+400=600元。
十三.
蛇钞可以自己选号吗?
2025 年蛇钞在预约时确实是随机分配号码的,无法由预约者自行选择。
十四.
上次约到了纪念币,没去兑换。对
本次预约有影响吗?
如果上次因重复预约等原因进了黑名单,本次预约 2025 年蛇钞蛇币会受到一定影响,通常是不能直接预约的,需视具体情况看是否能解除黑名单后再行预约
十五.
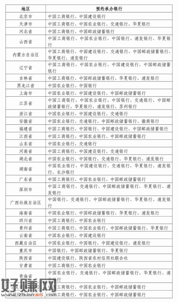
在哪里约?
对应下图找到自己所在地区的承办银行。速度更快。
<span data-docs-delta="[[20,"工行电脑端:","inline-dir:\"ltr\""],[20,"https://www.icbc.com.cn/ICBC/ICBCCOIN/coinorder.htm","16:\"https%3A%2F%2Fwww.icbc.com.cn%2FICBC%2FICBCCOIN%2Fcoinorder.htm\""],[20,"\n","24:\"NBXX\"|direction:\"ltr\""],[20,"工行手机端:","inline-dir:\"ltr\""],[20,"https://www.icbc.com.cn/ICBC/ICBCCOIN/wapcoinorder.htm","16:\"https%3A%2F%2Fwww.icbc.com.cn%2FICBC%2FICBCCOIN%2Fwapcoinorder.htm\""],[20,"\n","24:\"8ibA\"|direction:\"ltr\""],[20,"\n","24:\"ID49\""],[20,"农行电脑端:","inline-dir:\"ltr\""],[20,"https://eapply.abchina.com/coin/","16:\"https%3A%2F%2Feapply.abchina.com%2Fcoin%2F\""],[20,"\n","24:\"BLH2\"|direction:\"ltr\""],[20,"农行手机端:","inline-dir:\"ltr\""],[20,"https://coin.abchina.com/static/mobile/index.html","16:\"https%3A%2F%2Fcoin.abchina.com%2Fstatic%2Fmobile%2Findex.html\""],[20,"\n","24:\"IdD1\"|direction:\"ltr\""],[20,"\n","24:\"QRn3\""],[20,"建行电脑端:","inline-dir:\"ltr\""],[20,"http://www1.ccb.com/cn/jnb/subject/index.html","16:\"http%3A%2F%2Fwww1.ccb.com%2Fcn%2Fjnb%2Fsubject%2Findex.html\""],[20,"\n","24:\"X6Yd\"|direction:\"ltr\""],[20,"建行手机端:","inline-dir:\"ltr\""],[20,"http://m.ccb.com/cn/jnb/mobilev3/subject/index.html?LOGIN_TYPE=SNS","16:\"http%3A%2F%2Fm.ccb.com%2Fcn%2Fjnb%2Fmobilev3%2Fsubject%2Findex.html%3FLOGIN_TYPE%3DSNS\""],[20,"\n","24:\"S5G8\"|direction:\"ltr\""],[20,"\n","24:\"A4Yx\""],[20,"中行电脑端:","inline-dir:\"ltr\""],[20,"https://cmcoins.boc.cn/BOC15_CoinSeller/welcome.html","16:\"https%3A%2F%2Fcmcoins.boc.cn%2FBOC15_CoinSeller%2Fwelcome.html\""],[20,"\n","24:\"7fMN\"|direction:\"ltr\""],[20,"中行手机端:","inline-dir:\"ltr\""],[20,"https://mbas.cmcoins.boc.cn/CoinSeller/coinNew/index.html#/souvenirCoin?terminal=20&appid=wx567af860fd4db040&bankCode=001001","16:\"https%3A%2F%2Fmbas.cmcoins.boc.cn%2FCoinSeller%2FcoinNew%2Findex.html%23%2FsouvenirCoin%3Fterminal%3D20%26appid%3Dwx567af860fd4db040%26bankCode%3D001001\""],[20,"\n","24:\"7jAS\"|direction:\"ltr\""],[20,"\n","24:\"a9it\""],[20,"邮储电脑端:","inline-dir:\"ltr\""],[20,"https://pbank.psbc.com/perbank/index.html?ZmFxVGFnPXBvc3RDb2lu","16:\"https%3A%2F%2Fpbank.psbc.com%2Fperbank%2Findex.html%3FZmFxVGFnPXBvc3RDb2lu\""],[20,"\n","24:\"aWsk\"|direction:\"ltr\""],[20,"邮储手机端:","inline-dir:\"ltr\""],[20,"https://wap.psbc.com/mobilebank/noticeDetail.do?EMPTEMP=TEMP&version=html5&printNo_temp=o1FgEj6mXYQa8f9TaZkJpvNFMooI","16:\"https%3A%2F%2Fwap.psbc.com%2Fmobilebank%2FnoticeDetail.do%3FEMPTEMP%3DTEMP%26version%3Dhtml5%26printNo_temp%3Do1FgEj6mXYQa8f9TaZkJpvNFMooI\""],[20,"\n","24:\"Ligw\"|direction:\"ltr\""],[20,"\n","24:\"f3z5\""],[20,"交行电脑端:","inline-dir:\"ltr\""],[20,"http://www.bankcomm.com/BankCommSite/getDispatcherUrl.do?reqType=218","16:\"http%3A%2F%2Fwww.bankcomm.com%2FBankCommSite%2FgetDispatcherUrl.do%3FreqType%3D218\""],[20,"\n","24:\"YoZ3\"|direction:\"ltr\""],[20,"交行手机端:","inline-dir:\"ltr\""],[20,"https://apply.95559.com.cn/personbank/commemorativeOrderCoins/index.html#/order","16:\"https%3A%2F%2Fapply.95559.com.cn%2Fpersonbank%2FcommemorativeOrderCoins%2Findex.html%23%2Forder\""],[20,"\n","24:\"Jmre\"|direction:\"ltr\""],[20,"\n","24:\"2MWS\""],[20,"华夏电脑端:","inline-dir:\"ltr\""],[20,"https://www.hxb.com.cn/chinese/warn.html","16:\"https%3A%2F%2Fwww.hxb.com.cn%2Fchinese%2Fwarn.html\""],[20,"\n","24:\"lLIy\"|direction:\"ltr\""],[20,"华夏手机端:","inline-dir:\"ltr\""],[20,"https://mcm.hxb.com.cn/m/coin/#/coinAct?publish_channel_id=003","16:\"https%3A%2F%2Fmcm.hxb.com.cn%2Fm%2Fcoin%2F%23%2FcoinAct%3Fpublish_channel_id%3D003\""],[20,"\n","24:\"gECl\"|direction:\"ltr\""]]" data-copy-origin="https://shimo.im">
工行电脑端:https://www.icbc.com.cn/ICBC/ICBCCOIN/coinorder.htm
工行手机端:https://www.icbc.com.cn/ICBC/ICBCCOIN/wapcoinorder.htm
农行电脑端:https://eapply.abchina.com/coin/
农行手机端:https://coin.abchina.com/static/mobile/index.html
建行电脑端:http://www1.ccb.com/cn/jnb/subject/index.html
建行手机端:http://m.ccb.com/cn/jnb/mobilev3 ... html?LOGIN_TYPE=SNS
中行电脑端:https://cmcoins.boc.cn/BOC15_CoinSeller/welcome.html
中行手机端:https://mbas.cmcoins.boc.cn/Coin ... amp;bankCode=001001
邮储电脑端:https://pbank.psbc.com/perbank/index.html?ZmFxVGFnPXBvc3RDb2lu
邮储手机端:https://wap.psbc.com/mobilebank/ ... YQa8f9TaZkJpvNFMooI
交行电脑端:http://www.bankcomm.com/BankComm ... rl.html?reqType=218
交行手机端:https://apply.95559.com.cn/perso ... s/index.html#/order
华夏电脑端:https://www.hxb.com.cn/chinese/warn.html
华夏手机端:https://mcm.hxb.com.cn/m/coin/#/coinAct?publish_channel_id=003




发表评论